QQ登录

只需一步,快速开始

登录 | 注册 | 找回密码

三维网

 找回密码
 注册

QQ登录

只需一步,快速开始

展开

通知     

查看: 3561|回复: 6
收起左侧

[讨论] 面试碰到的问题

[复制链接]
发表于 2012-5-2 20:11:03 | 显示全部楼层 |阅读模式 来自: 中国陕西西安

马上注册,结识高手,享用更多资源,轻松玩转三维网社区。

您需要 登录 才可以下载或查看,没有帐号?注册

x
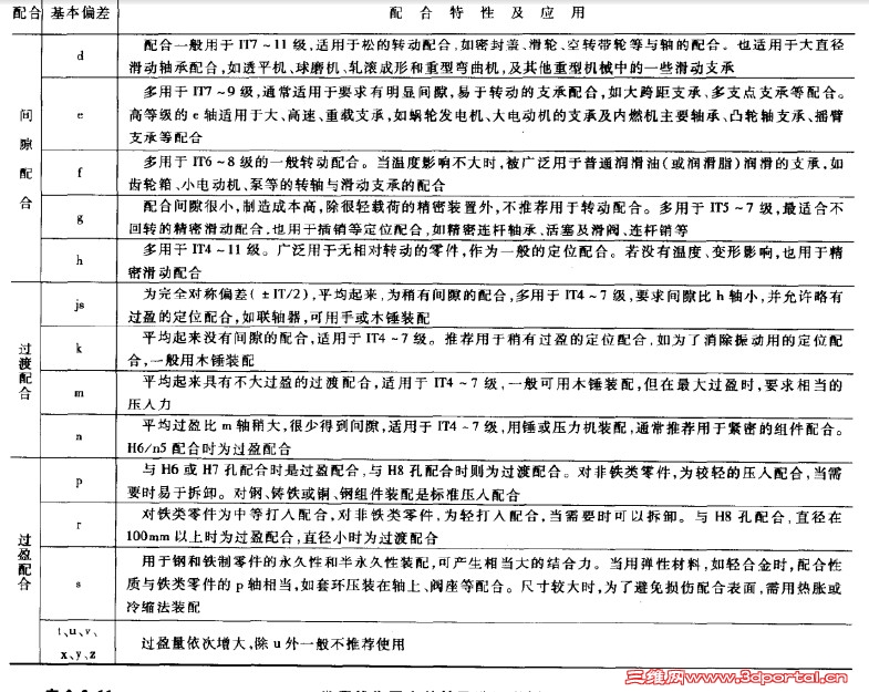
1.过盈配合和过渡配合有什么区别?' j* R/ h+ n0 [1 T" }" ]  y, x
2.车床/铣床/磨床/加工中心/能做多少粗糙度(理想刀具理想机床)?( A2 B9 s# h( N0 l, {6 z9 y, f
3.车(自动)床/铣(自动)床/磨床/加工中心/线切割(慢,中,快)/电火花/电解加工各多少钱一小时?
发表于 2012-5-2 21:28:34 | 显示全部楼层 来自: 美国
1.过盈配合:指轴和孔配合时,轴的公差带在孔的公差带以上,也就是说轴的尺寸大于孔的尺寸。1 G+ U  s% u+ [. ?
过渡配合:指轴和孔配合时,轴的工程带和孔的公差带交替在一起,也就是说轴的尺寸有可能大于孔的尺寸也有可能小于孔的尺寸。) Y/ W# k) z. `; p0 c
1.车,铣,加工中心 粗糙度0.8.磨床分很多种,这我就不太清楚了.7 W0 E% Z% X' |+ [; z4 u- ^# ?* n. R
3.至于加工费用这是销售考虑的事情,我不知道。: M" G/ T) a$ L: |/ H. d7 o& y/ R
但是一点可以明确:影响加工费用的因素有:床子的高档程度。工厂的能力(管理,质量,实力),所生产产品的难易程度,行业市场因素等。加工费用要根据实际情况决定的。(我做过1年供应商管理,这是我的了解)
发表于 2012-5-2 21:32:20 | 显示全部楼层 来自: 中国湖南岳阳
本帖最后由 TKG-09 于 2012-5-2 21:33 编辑 ! ~6 F  ]4 O& M1 g' z  |5 O

+ n( w. l" h9 V4 w( ]4 x9 Z) ?1.配合其实只有间隙配合和过盈配合,但有些配合如H/j、H/js、H/k等,有可能出现间隙,也可能出现过盈,固名过渡配合。( L; J0 k8 [, d
2.各种机床所能达到的表面粗糙度(Ra)其实是一种经济值,并非绝对。
1 U7 a$ E" A, a; @3.至于一小时多少价钱,没有搞过定额核算的肯定没有谱,不同种类、型号的价格弹性也非常大,更没有标准。
1.jpg
2.jpg
3.jpg
4.jpg
5.jpg
发表于 2012-5-4 09:46:24 | 显示全部楼层 来自: 中国山西太原
1  过盈配合就是轴大于孔的配合,是紧配合。过渡配合中有过盈配合,也有间隙配合。
3 C/ d9 ^/ h: D: C- B; S! F2  机床所能达到的表面粗糙度,除磨床外,一般达的表面粗糙度为Ra1.6,磨床可达到Ra0.8—Ra0.2。
! \+ {7 B4 I( j3 x% r$ p3  机床大小、地区不同台时费用也不同。
发表于 2012-5-6 11:43:15 | 显示全部楼层 来自: 中国河北石家庄
我最近加工了一个零件,是不锈钢的,数控车出的平面,经过测量能达到0.4以下粗糙度。
发表于 2014-9-6 21:07:49 | 显示全部楼层 来自: 中国湖北武汉
车床是可以车出0.8的粗糙度的,铣床能不能达到0.8就不知道了
发表于 2014-9-7 12:18:39 | 显示全部楼层 来自: 中国吉林四平
各位解答的都很好,谢谢
发表回复
您需要登录后才可以回帖 登录 | 注册

本版积分规则


Licensed Copyright © 2016-2020 http://www.3dportal.cn/ All Rights Reserved 京 ICP备13008828号

小黑屋|手机版|Archiver|三维网 ( 京ICP备2023026364号-1 )

快速回复 返回顶部 返回列表