QQ登录

只需一步,快速开始

登录 | 注册 | 找回密码

三维网

 找回密码
 注册

QQ登录

只需一步,快速开始

展开

通知     

全站
8天前
查看: 1811|回复: 3
收起左侧

[已解决] 讨论铝合金6063和6061的特性

 关闭 [复制链接]
发表于 2011-11-26 09:16:36 | 显示全部楼层 |阅读模式 来自: 中国江苏宿迁

马上注册,结识高手,享用更多资源,轻松玩转三维网社区。

您需要 登录 才可以下载或查看,没有帐号?注册

x
谁能具体说说铝合金6063和6061的特性.
/ {* v5 c/ g3 S如拉伸强度,屈服强度,延伸率。热膨胀系数
发表于 2011-11-27 13:10:29 | 显示全部楼层 来自: 中国湖南岳阳
本帖最后由 TKG-09 于 2011-11-27 13:19 编辑
1 W: w7 C, H* ^% }$ ^5 |- K8 H# ?* Y5 \+ K
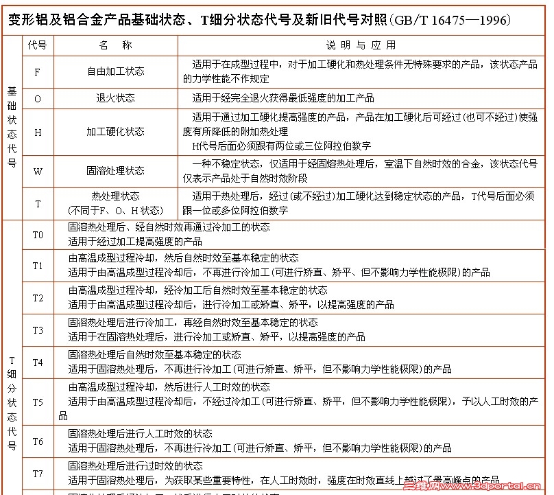
请参考有关资料。
1.jpg
2.jpg
3.jpg
4.jpg
5.jpg

评分

参与人数 1三维币 +3 收起 理由
tdragonfu + 3 技术讨论

查看全部评分

发表于 2011-12-18 18:26:29 | 显示全部楼层 来自: 中国上海
请教楼上的,T6处理后的性能和之前有何区别啊。
发表于 2011-12-21 08:26:15 | 显示全部楼层 来自: 中国广东佛山
T6就是固溶处理+时效的处理状态,跟之前的状态相比,强度硬度得到明显提高,延伸率下降。
发表回复
您需要登录后才可以回帖 登录 | 注册

本版积分规则


Licensed Copyright © 2016-2020 http://www.3dportal.cn/ All Rights Reserved 京 ICP备13008828号

小黑屋|手机版|Archiver|三维网 ( 京ICP备2023026364号-1 )

快速回复 返回顶部 返回列表